What this is: When presenting a document originating in one country for use in another, often the receiving party requires proof of authenticity for the signature and seals of the public official who executed, issued, or certified a copy of the document.
What this means: The October 5, 1961 Hague Convention Abolishing the Requirement of Legalization for Foreign Public Documents, or Apostille Convention, has simplified the process of document legalization a great deal through a document called an apostille, which eliminates the need for an embassy or consular legalization. Over 120 countries are now parties to the convention.
The Process: A Visual Guide
For documents originating in the US destined for a country that is not a member of this Hague Convention, there are many more steps involved in the document legalization process (as outlined below). The process varies depending on whether you are legalizing public documents, such as certified copies of court documents, or private documents, such as corporate bylaws for a US company or a private contract.
Let’s take a look at how the legalization and authentication of documents works in different scenarios.
The Document Authentication and Legalization Process
For Publicly Issued State or Local Documents

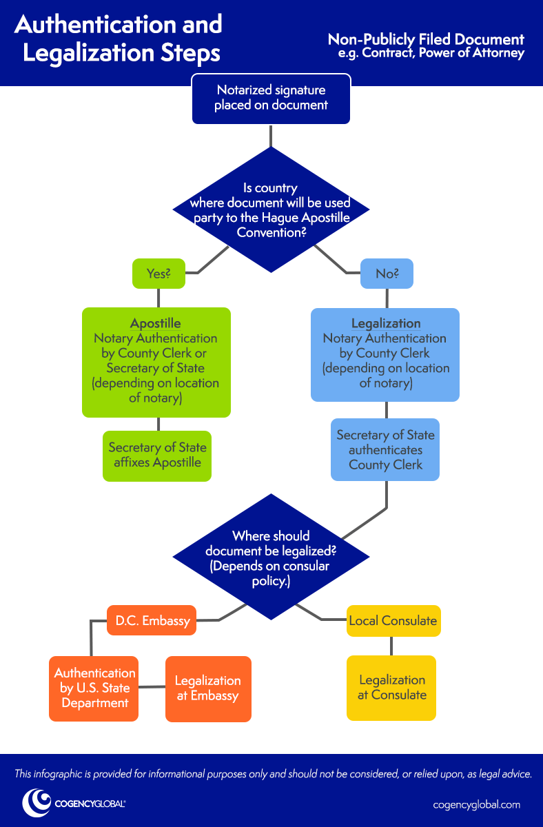
For Non-Publicly Filed Documents
As what is being legalized is actually the signature and stamp or seal of a public official, the first step for a private document is to notarize an individual’s signature on the document. Since a notary is a public official, their signature and seal can then be authenticated and legalized.

For Publicly Issued Federal Agency Documents
Documents issued by a federal agency, such as the Patent and Trademark Office or the Comptroller of the Currency, follow a slightly different process for the legalization of documents.

The steps in the flow charts above show the process for document authentication, as well as the legalization requirements for public and private documents. Please note that there can be variations in this basic process not shown here, often relating to embassy or consulate legalization requirements.
Where to Authenticate Documents
For document authentication, some countries require documents to be presented to certain consulates based on where in the US the document originated. Others may not legalize a document based on whether specific forms have been completed or if they find certain content within the document objectionable.
A service company with experience working directly with these embassies and consulates can help you avoid problems and speed up the process.
Leave Us A Comment
Did you find this article useful? We'd love to hear your thoughts. Join the conversation by leaving a comment or question below.




Hello I work for Zest HoldCo Inc incorporated in Delware with entities in the UAE and Cayman. We need support with our Delaware C-Corp, which we have established a few months back. We are in need of certifying / legalizing ZE HoldCo’s (Delaware incorporated) incorporation documents in the US and then furthermore having them notarized by the UAE embassy in the US. Is this a service that you would be able to provide? We need this to use in the UAE for other corporate matters. Documents we would need to certify / notarize include: Certificate of Incorporation Document showing authorization signatories Thank you, Noman
Thank you for getting in touch with us. We will reach out to you shortly.
Thank you for providing such a clear and detailed guide on document authentication and legalization! The step-by-step breakdown really simplifies what can be a confusing process, especially for those dealing with international requirements for the first time.
Thanks so much for reading and we’re glad you enjoyed the article!
Thank you for this incredibly detailed and insightful guide on document authentication and legalization! The step-by-step breakdown really helps clarify what can often be a complex process.
Thanks so much for reading! We’re glad you found it useful.